导 语
在循环肿瘤细胞是恶性肿瘤远处转移的种子,与恶性肿瘤和转移风险有关。肿瘤细胞在转移过程中经历上皮-间充质转化(EMT),导致不同类型CTC的出现。CTC的实时动态分子和功能分型对于准确指导个性化治疗非常必要。大多数CTC检测系统基于上皮标记物,这些标记物无法检测EMT-CTC。因此,鉴定不同CTC类型的新标志物在临床上具有重要意义。

研究目的
![]()
实验方法与研究结果
![]()
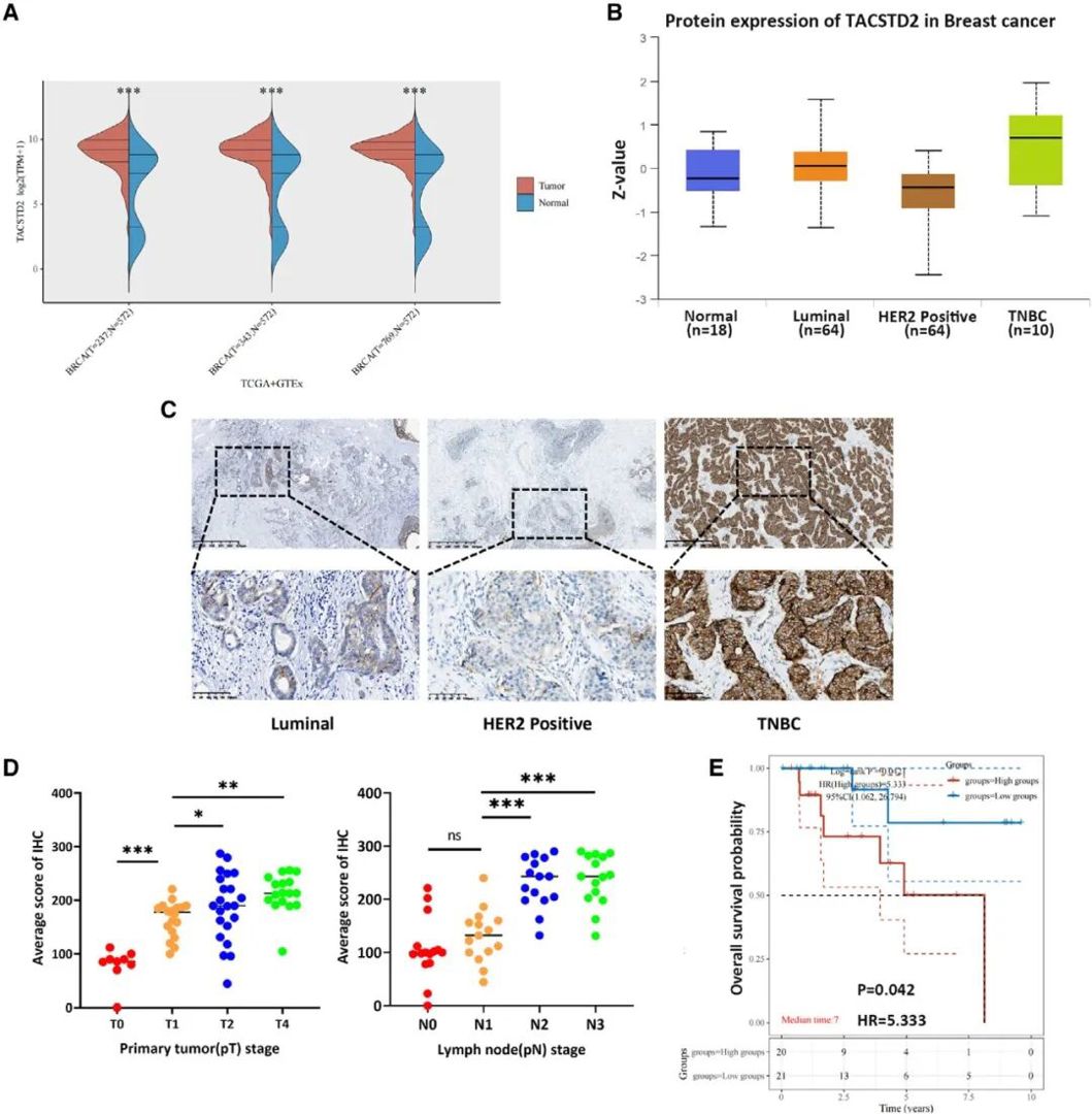
1 TROP2在TNBC中高度表达,与预后不良有关

▲图1 TROP2在TNBC中高度表达与预后不良有关
2 TROP2影响肿瘤进展标志物的表达
▲图2 TROP2影响肿瘤进展标志物的表达
3 TROP2通过上调TNBC细胞中的间充质标记物促进侵袭
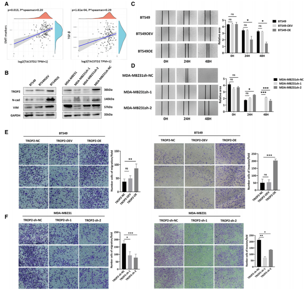
有证据表明TROP2促进胃癌的侵袭[2],为了探索TROP2在TNBC中是否具有相同的功能,对基因表达进行了TCGA数据库分析,以验证我们的假设,即TACSTD2基因与EMT相关分子或信号通路显著相关。TROP2与EMT标记物和转化生长因子b(TGF-b)EMT相关信号通路呈正相关(图3A)。蛋白质印迹结果显示,TROP2的过表达或敲低分别诱导N-钙粘蛋白和波形蛋白的上调和下调(图3B)。此外,伤口愈合测定结果显示,与对照相比,TROP2的过表达显著促进了BT549细胞的迁移。相反,小发夹RNA(shRNA)敲低TROP2显著减弱了MDA-MB231细胞的迁移(图3C和3D)。细胞迁移和侵袭能力的Transwell测定结果表明,TROP2的过表达显著增加了BT549细胞的迁移和侵袭力。相反,TROP2的敲低降低了MDA MB231细胞的迁移和侵袭能力(图3E和3F)。综合以上结果表明,TROP2通过上调EMT促进TNBC细胞的侵袭和迁移,这表明TROP2可以作为EMT相关标志物与其他经典CTC测定标志物结合使用,以提高CTC检测率。
▲图3 TROP2通过上调TNBC细胞中的间充质标记物促进侵袭
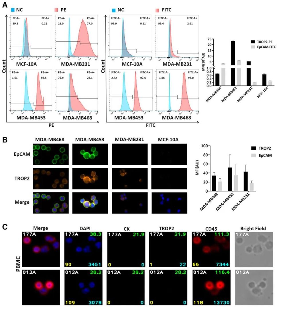
4 TROP2在TNBC细胞和血细胞中的表达
TROP2靶向ADC已用于治疗某些类型的实体瘤。针对TROP2的ADC靶点Sacituzumab-govitecan最近被批准用于治疗晚期姑息性TNBC。因此,TROP2可能是检测TNBC中CTC的新标记物。此外,TROP2与经典肿瘤标志物EpCAM属于相同的TACSTD基因家族。为了评估TROP2作为CTC标记的特异性,使用流式细胞术和细胞免疫荧光(IF)来鉴定TROP2和EpCAM在TNBC细胞和MCF-10A中的表达(图4A和4B)。然后通过IF分析它们在来自健康对照的外周血单核细胞(PBMC)中的表达,以确定它们作为CTC的新生物标志物的特异性(图4C)。蛋白质印迹结果还显示TROP2在MCF-10A细胞和PBMC中的低表达或缺失(图4E)。


▲图4 TROP2在TNBC细胞和血细胞中的表达
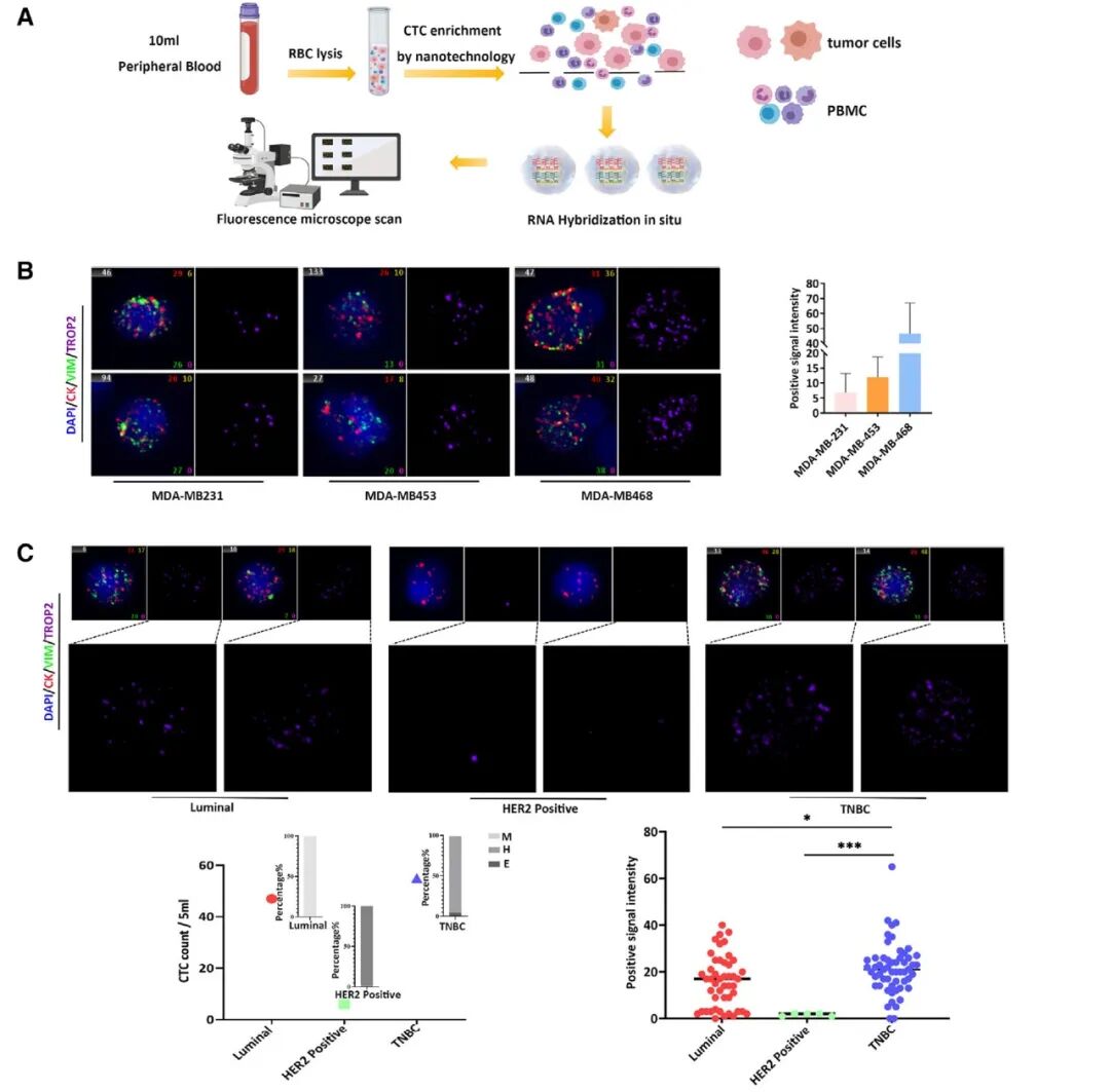
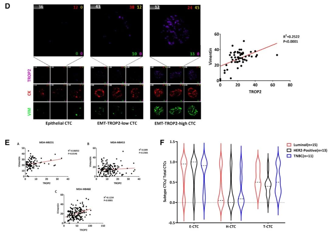
5 TROP2在TNBC CTC中的高表达及其检测间质相关CTC的潜力
TROP2在不同的TNBC细胞中被高度释放(图5B),这与图2A所示的qRT-PCR结果基本一致,证明了使用CanPatrol® CTC检测平台通过TROP2检测临床血液CTC的可行性。此外,结果显示TROP2的表达水平与间充质标记物波形蛋白呈正相关,尤其是在MDA-MB231和MDA-MB468细胞中(图5E)。然后使用CanPatrol® CTC测定平台对总共39个血液样本中的CTC进行计数和分型,包括luminal、HER2+BC患者和TNBC。管腔、HER2+BC和TNBC中不同类型CTC与总CTC的比率如图5F所示。在TNBC患者中,混合上皮-间充质CTC比例更多。此外,TROP2在患有TNBC的CTC患者中表达更高,在HER2+患者中表达较低,尽管TROP2的表达水平在管腔BC患者的CTC中也很高,并且与临床病理肿瘤分析联合会(CPTAC)数据库信息(图1B)和BC细胞qRT-PCR结果(图2A)一致。具体来说,我们分析了每种BC亚型的典型病例。TNBC患者(P3030)的CTC中TROP2表达水平显著高于HER2+患者(P4187)。尽管在管腔BC患者的CTC中检测到较高的TROP2表达(P2997),但其显著低于TNBC患者(图5C)。更有趣的是,我们发现在TNBC患者中,TROP2在上皮CTC中不表达或低水平表达,并且随着TNBC的增加而高表达混合上皮-间充质CTC中EMT的水平。TROP2的表达水平与间充质标志物的表达水平呈正相关,如图5D所示,表明TROP2有潜力检测TNBC患者中的间充质相关CTC。


▲图5 TROP2在TNBC CTC中的高表达及其检测间充质相关CTC的潜力
研究结论
![]()
该研究表明,TROP2在TNBC中特别高表达,并促进BC细胞的迁移和侵袭。TROP2作为TNBC中EMT CTCs的潜在生物标志物的特异性和应用性在细胞系和临床血液样本中得到了验证。未来的研究是需要提供更多关于与抗TROP2 ADC伴随诊断和检测更多类型CTC相关的液体活检的数据。
参考文献:
1.Wang, Q., Armenia, J., Zhang, C., Penson, A.V., Reznik, E., Zhang, L., Minet, T., Ochoa, A., Gross, B.E., Iacobuzio-Donahue, C.A., et al. Unifying cancer and normal RNA sequencing data from different sources. Sci Data. 2018 Apr 17:5:180061.
2.Zhao, W., Jia, L., Kuai, X., Tang, Q., Huang, X., Yang, T., Qiu, Z., Zhu, J., Huang, J., Huang, W., and Feng, Z.. The role and molecular mechanism of Trop2 induced epithelial-mesenchymal transition through mediated b-catenin in gastric cancer. Cancer Med. 2019 Mar;8(3):1135-1147.
3.Qingyu Liao , Ruiming Zhang, Zuli Ou, Yan Ye, Qian Zeng, Yange Wang, Anqi Wang, Tingmei Chen, Chengsen Chai, Bianqin Guo. TROP2 is highly expressed in triple-negative breast cancer CTCs and is a potential marker for epithelial mesenchymal CTCs. Mol Ther Oncol. 2024 Jan 10;32(1):200762.



